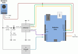
Envelope Generator Schematic / Lmnc Adar Easyeda : The most common kind of envelope generator has four stages:

Envelope Generator Schematic / Lmnc Adar Easyeda : The most common kind of envelope generator has four stages:. This envelope generator is a fantastic little extra to put in your synthesizer. Attack, decay, sustain, and release (adsr). The synthrotek adsr is a small and simple envelope generator with some very useful features. My first envelope was a traditional adsr envelope, adapted from yusynth's design which uses a (7)555 timer as the core logic element. Recently, in need of more envelopes, i decided to make a proper pcb layout, and revisit the envelope design in the process.

Cv is additive for overall length of adr stages in adsr mode, add even more length to just the release stage by adding cv into the release jack. Gate and trigger inputs permit retrigger after attack complete. 4 envelope generator (mfos /ray wilson pcb) 1 ms to 20 second attack, decay, and release times. Often used to control volume, eg's can give a natural or unnatural character to a played note by giving the synthesist. This schematic shows a variation of the adsr envelope generator with a 7555 timer ic.

Stuff Look Mum No Computer
Stuff Look Mum No Computer from images.squarespace-cdn.com
A fantastic little ad/ar envelope generator that is super easy to build and works very well. The most famous type of envelope is the adsr which looks like this: Envgen8 modular synth envelope generator schematics This design uses the cmos version of the ne555, the 7555. I have redesigned some parts of the circuit, and added a few things. Envelope generators, also called transient or contour generators, are circuits that, when triggered, produce a contoured signal over time. This schematic shows a variation of the adsr envelope generator with a 7555 timer ic. I was looking for a better ad/ar design than the one i had built and used upto now and i came across the thomas henry design.

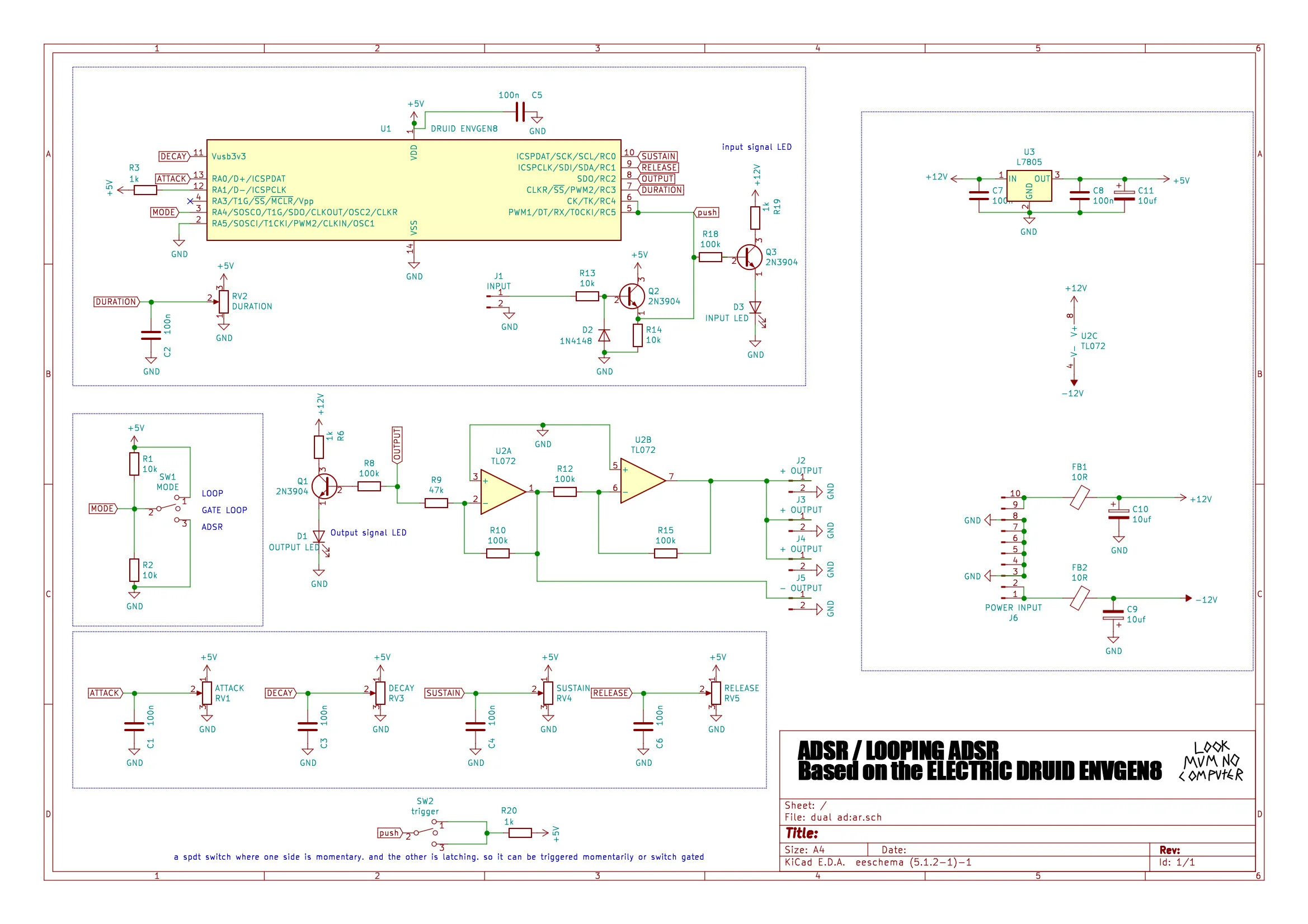
The key difference is a buffer between the sustain pot and the decay pot.

A circuit which generates a signal, usually meant to control a voltage controlled amplifier for the purpose of giving dynamic contour to a played note (in order words, providing a rise and fall of the volume of the note). Envgen8 modular synth envelope generator schematics The key difference is a buffer between the sustain pot and the decay pot. This makes the decay time independant of the setting of the sustain pot, and results in very snappy decays. Envelope generators (ar, ad, adsr, etc)part 2: An analog synthesizer for the 21st century. 4 using potentiometers for cvs! This envelope generator is based on a classical monostable configuration of the 555. The best method for envelope generation is the simplest, and i think the one with the ability to change the release to a decay (bottom image) is all you really need to get going. Modular synth envelope generator design. It's always handy to have a few extra envelope generators in your synth to trigger filter. Envelope generators, also called transient or contour generators, are circuits that, when triggered, produce a contoured signal over time. A fantastic little ad/ar envelope generator that is super easy to build and works very well.

Envelope generators (often shortened to egs) take a gate or trigger and create a musically useful control signal. The design was based on ray wilson's retriggerable ar envelope generator. Comparators on gate and trigger inputs. The input stage is basically the same as my op amp gate buffer, with only its output resistor changed; The most famous type of envelope is the adsr which looks like this:

Electro Music Com View Topic An Easy Ad Envelope Generator
Electro Music Com View Topic An Easy Ad Envelope Generator from electro-music.com
Perfect little adition to the diy synthesizer. The best method for envelope generation is the simplest, and i think the one with the ability to change the release to a decay (bottom image) is all you really need to get going. 2 noise cornucopia (mfos /ray wilson pcb) white noise. This envelope generator is a fantastic little extra to put in your synthesizer. I have redesigned some parts of the circuit, and added a few things. That design works great, but i originally made it only on prototyping board. Both, the trigger and gate inputs have schmitt trigger circuits added. This envelope generator is based on a classical monostable configuration of the 555.

Very cut down envelope generator, down to the bare bones.

The design of this module started of as a simple ad/ar envelope generator, but in the end it became a module strongly influenced by the classic serge voltage controlled slope module, which is a voltage controlled slew limiter, as well as by a modern implementation, the makenoise maths.anyway, this module is a voltage controlled slew limiter, adsr envelope generator and lfo. Ar mode with cv over release length allows for snappy to long dynamic rhythm lengths. This makes the decay time independant of the setting of the sustain pot, and results in very snappy decays. Power consumption is very low (just a handful of ma), and it. The design was based on ray wilson's retriggerable ar envelope generator. The synthrotek adsr is a small and simple envelope generator with some very useful features. Amplitude control by multiplication (figure 1.4) is the most direct, ordinary way to use one, but there. The key difference is a buffer between the sustain pot and the decay pot. Often used to control volume, eg's can give a natural or unnatural character to a played note by giving the synthesist. This schematic shows a variation of the adsr envelope generator with a 7555 timer ic. The peg has full cv control of envelope shape, skew, and ping (clock) division/multiplication, as well as a plethora of triggering and cycling options (ad, ar, quantization, cycle), and a tap tempo button for each channel. The attack decay sustain release envelope generator is a thomas henry design from his book: The new inputs are active at about +2v.

Recently, in need of more envelopes, i decided to make a proper pcb layout, and revisit the envelope design in the process. This circuit has 3 main parts, the gate circuit and the envelope generator and the accent. The old version , the newest version. A simple discrete ar design. For this reason, egs are sometimes called contour generators.

Eddy Bergman Com Synthesizer Build Part 33 Digisound 80 Envelope Generator With As3310
Eddy Bergman Com Synthesizer Build Part 33 Digisound 80 Envelope Generator With As3310 from 1.bp.blogspot.com
Power consumption is very low (just a handful of ma), and it. Amplitude control by multiplication (figure 1.4) is the most direct, ordinary way to use one, but there. A circuit which generates a signal, usually meant to control a voltage controlled amplifier for the purpose of giving dynamic contour to a played note (in order words, providing a rise and fall of the volume of the note). I was looking for a better ad/ar design than the one i had built and used upto now and i came across the thomas henry design. Gate and trigger inputs permit retrigger after attack complete. Classic adsr envelope shape and functionality. Here's an additional schematic showing one way the chip could be used for a modular synth envelope generator. The signal is a contour—a shape.

The most common kind of envelope generator has four stages:

A quick distinction is in order here: 4 envelope generator (mfos /ray wilson pcb) 1 ms to 20 second attack, decay, and release times. An envelope generator (eg, for short) produces a control signal called an envelope, which rises and falls in some manner. That is the circuit that i'd recommend. Modular synth envelope generator design. I improved this circuit and i provided two versions, the old one and a new improved one. I chose his design due to its simplicity, and because it had the same features that i wanted. Envelope generators (often shortened to egs) take a gate or trigger and create a musically useful control signal. Ad/ar envelope generator with cv and inverted cv outdifficulty: The attack decay sustain release envelope generator is a thomas henry design from his book: I chose his design due to its simplicity, and because it had the same features that i wanted. The signal is a contour—a shape. Classic adsr envelope shape and functionality.

The pingable envelope generator (peg) from 4ms is a dual envelope generator whose envelope lengths are set by incoming clocks or pings generator schematic. The most common kind of envelope generator has four stages:

Posting Komentar

0 Komentar